加入会员
EN
登录
关于WAA
我们是谁
我们的团队
管理文件
工作机会
联系我们
标准化
标准化技术委员会简介
管理人员简介
会员单位
标准公告
会议日历
英文标准制定
中国区标准制定
文件下载
测试认证
WAA 认证
授权认证机构
授权检测实验室
测试平台
产品查询
产业推动
样板点建设
会员服务
会员服务
AllianceHub
当前会员
加入会员
资源中心
全部资源
品牌使用指南
视频中心
新闻与活动
全部新闻
全部活动
信息公示
WAA新闻
Blog
活动日历
Home
关于WAA
我们是谁
我们的团队
管理文件
工作机会
联系我们
标准化
标准化技术委员会简介
管理人员简介
会员单位
标准公告
会议日历
英文标准制定
中国区标准制定
文件下载
测试认证
WAA 认证
授权认证机构
授权检测实验室
测试平台
产品查询
产业推动
样板点建设
绿色场景
会员服务
会员服务
AllianceHub
当前会员
加入会员
资源中心
全部资源
品牌使用指南
视频中心
新闻与活动
全部新闻
信息公示
WAA新闻
Blog
全部活动
活动日历
EN
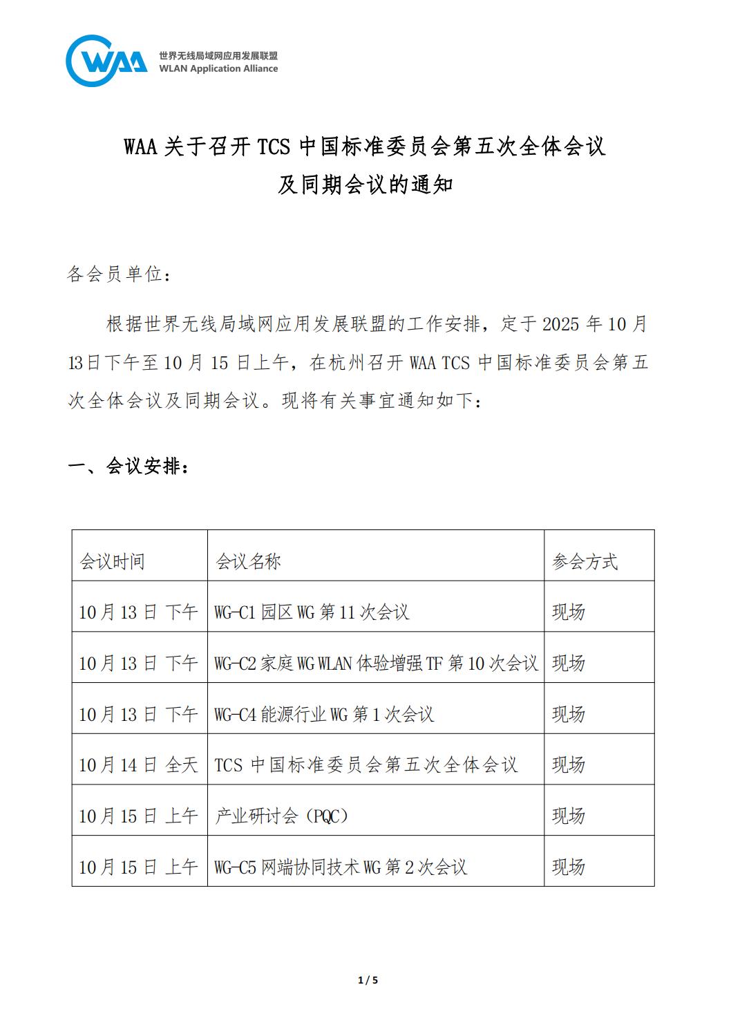
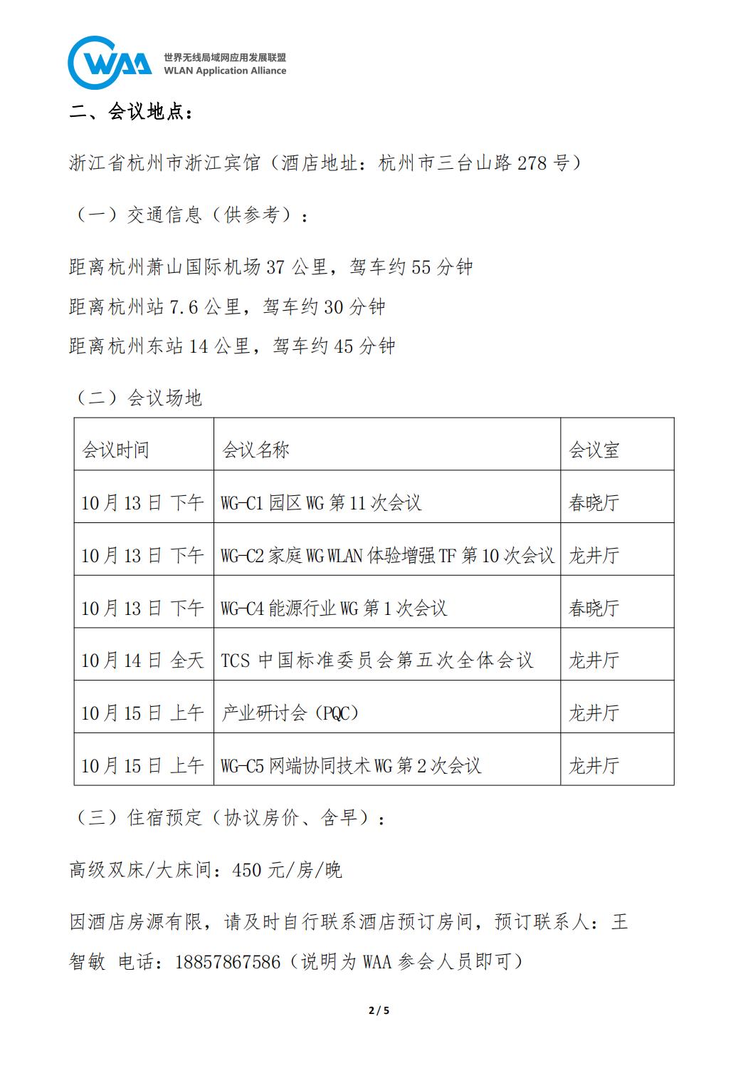
WAA TCS 中国标准委员会第五次全体会议及同期会议
WAA关于召开TCS中国标委会第五次全会及同期会议的通知.pdf
报名已截止
上一条:
无
下一条:
WAA 关于召开 WAA 专家委员会 2025年第一次会议TCS 中国标委会第四次全会及同期会议的通知
返回
立即报名
姓名
联系电话
公司名称
联系邮箱
立即报名
扫码关注
本文档仅会员可见
详情请登录
登录